Removing your blood, filtering it, and transfusing it back lowers your biological age (new study)
Therapeutic Plasma Exchange (TPE) shows promise for health benefits in a new study by researchers at the Buck
I first heard about Therapeutic Plasma Exchange (TPE), which involves people having much of their blood removed, filtered, partially replaced with other fluid (IVIG), and then transfused back a few years ago, and admittedly I thought it was something out of a Frankenstein novel that likely is snake oil. I am now singing a somewhat different tune.
Below is a picture from X of NeuroAge advisor and longevity KOL, Dr. Matt Kaeberlein, undergoing TPE recently.
Like a lot of cutting edge tech that is premiered at longevity clinics for a high sticker price ($5,000-$10,000 in this case), without clinical trials to back it up, it can be hard to know what is a privileged glimpse of the future of medicine and what is pure racketeering.
The animal literature supports that plasma exchange can rejuvenate old mice. The somewhat gruesome practice of sewing together blood vessels of young and old mice has resulted in consistent rejuvenation in the old mice.
Many scientists have speculated that this rejuvenation was not due to factors in the young blood but simply to diluting harmful factors in the old blood. This could be done by filtering the old blood instead of adding young blood.
Apparently, physicians have been performing plasmapharesis for more than 100 years. In 1914, a Russian physician published an article called "For the Question Regarding Washing of Blood Outside of the Body and the Vitality of Red Blood Cells".
No one has actually tested its efficacy in slowing down aging in humans, however, until now.
This week a small study run by President of the Buck, Professor Eric Verdin, Professor David Furman, and Dr. Dobri Kiprov and others was published in Aging Cell demonstrating efficacy and safety of TPE in people. The study was sponsored by Circulate Health, a TPE startup co-founded by Professor Verdin, according to the New York Times.
The randomized control study tested 42 participants >50 years old who received bi-weekly TPE with or without intravenous immunoglobulin (IVIG), monthly TPE, or placebo. Intravenous immunoglobulin (IVIG) is an infusion treatment from atibodies donors normally given to people with immunodeficiency disorders. They were testing to see which of these interventions worked the best and if there was dose-dependency, ie. the biweekly treatment was better than the monthly treatment, which would have strengthened their results.
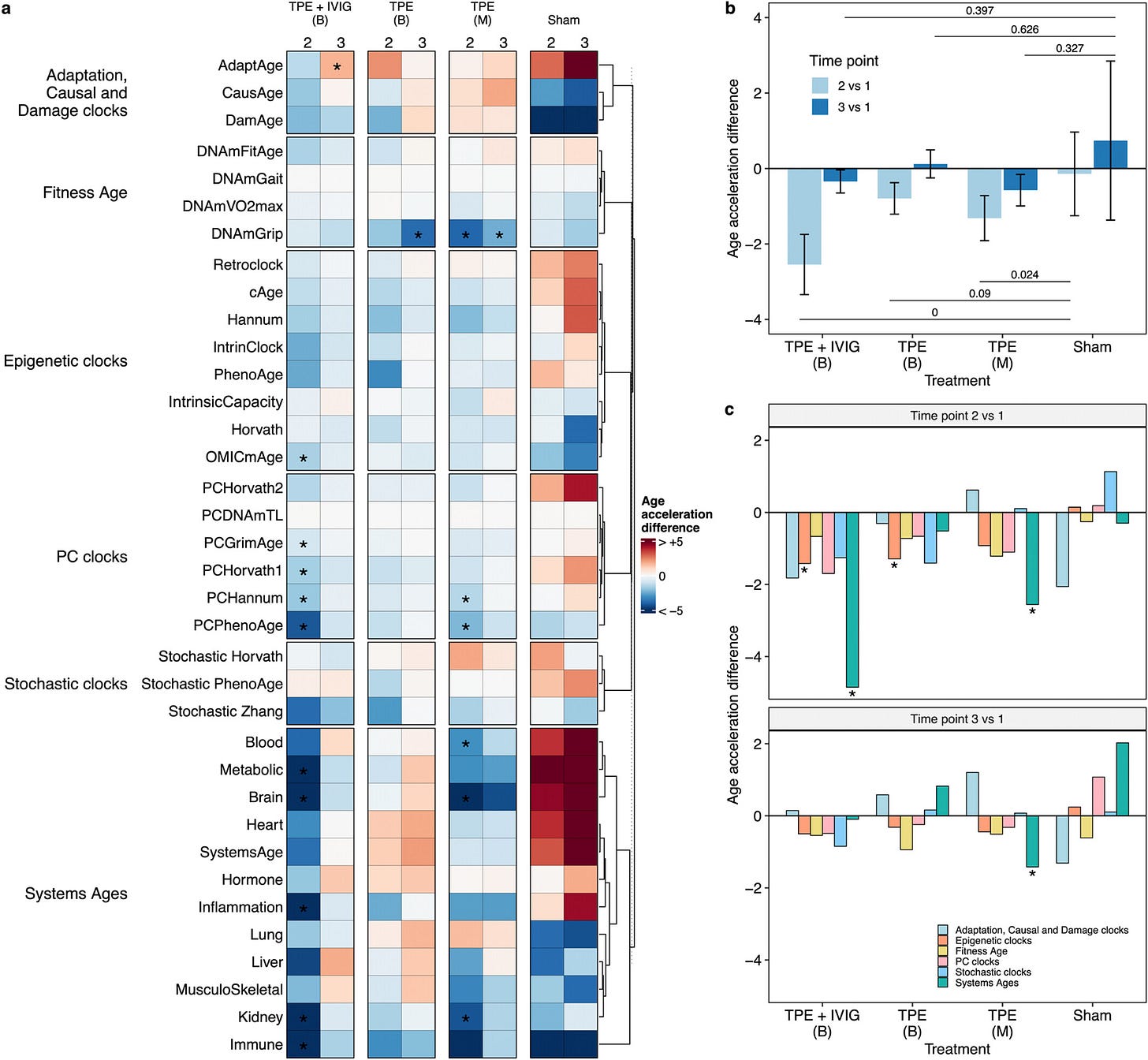
They tested a remarkable 36 different epigenetic aging clocks, plus clinical outcomes (functional, cognitive, or symptomatic).
The first positive outcome is that they demonstrated safety, with very few adverse events.
TPE+ IVIG showed the most impressive results, resulting in a 2.6 year reduction in biological age across all clocks on average (see left most blue column in the figure below; blue means lowered biological age).
Importantly, this was statistically significant and they corrected for multiple testing.

They did not see dose-dependency and in fact the 1x month group showed better biological age results than the biweekly group, which the authors take to mean “more isn’t better” in terms of TPE. They also saw no improvements in clinical (functional, cognitive, or symptomatic) in this short timeframe.
Interestingly, the third time point showed less biological age improvement than the the second time point. The authors speculate that there may be some sort of compensation that makes the treatment wane over time.
In general, having four arms of a study with only 42 participants seems wildly underpowered to me to draw conclusions about dose dependency or timing.
Why did TPE + IVIG work much better than TPE alone?
That is unclear to me. The authors speculate:
”TPE + IVIG therapy might induce immunological rejuvenation. Given that these cell type changes are not observed in the TPE treatment, it is plausible that these effects are solely due to IVIG supplementation… further experiments measuring BA and cell type composition changes associated with IVIG therapy are needed to disentangle these effects.”
That was also what I was thinking- maybe it’s just the IVIG that is causing the lowered biological age and this could just be given as a transfusion without TPE. I think we need further study to figure this out.
In Summary
I think this is a cool study and I applaud the authors for testing TPE and biological aging. The multi-clock approach is the way to go for testing in my opinion, given that we don’t yet have consensus on which clocks are “the best” and for what purpose. It’s still early days and the authors need a much bigger study to draw solid conclusions about the particulars of most of what was tested. At the very least TPE appears to be safe (at least when run by the people in this study) and may be helpful.
If you want to go for it and try TPE, this study suggests that you should opt for a treatment that includes IVIG and one that is no more than monthly. With the high sticker price, that’s good news.

Written by
Dr. Christin Glorioso, MD PhD
Dr. Glorioso is the founder and CEO of NeuroAge Therapeutics. With her background in neuroscience and medicine, she is dedicated to revolutionizing brain health and helping people maintain cognitive vitality.
Learn more about Dr. Glorioso





